Home Forums Articles How To's FAQ Register
Go Back   Xoutpost.com > BMW SAV Forums > X5 (E53) Forum
Fluid Motor Union
User Name
Password
Member List Premier Membership Today's Posts New Posts

Xoutpost server transfer and maintenance is occurring....
Xoutpost is currently undergoing a planned server migration.... stay tuned for new developments.... sincerely, the management


Reply
 
LinkBack Thread Tools Display Modes
  #1  
Old 02-15-2020, 10:35 PM
Rockit's Avatar
Member
 
Join Date: Sep 2013
Location: NJ
Posts: 412
Rockit is on a distinguished road
After Trans oil Change/harsh downshift now

On my 2002 4.4 with 125k I had the trans oil changed and filter changed.

OEM fluid and filter. The old fluid was black.

I now have harsh downshift...also if I tap the gas it slightly bangs....none of this is extreme but now its there and it wasn't before the oil change.

I was wondering if anyone else had this problem. Any ideas maybe add something to the oil?

Thanks
__________________
2002 X5 4.4i Sport Wheels
2014 X5 35i M Appearance & suspension package
1995 Porsche 993
1972 Porsche 914-6
2020 GLE 450 Twin Turbo
2019 Alfa Stelvio 500hp Quadrifogilo
Many motorcycles
Reply With Quote

Sponsored Links

  #2  
Old 02-15-2020, 10:38 PM
Member
 
Join Date: Sep 2015
Location: Vancouver, WA
Posts: 187
bhennrich is on a distinguished road
Quote:
Originally Posted by Rockit View Post
On my 2002 4.4 with 125k I had the trans oil changed and filter changed.

OEM fluid and filter. The old fluid was black.

I now have harsh downshift...also if I tap the gas it slightly bangs....none of this is extreme but now its there and it wasn't before the oil change.

I was wondering if anyone else had this problem. Any ideas maybe add something to the oil?

Thanks

How much fluid came out and how much was put back in? How did they change it? If you did a power flush it is very possible that the trans is shocked and that is not good. You want to keep fluid change in a trans to under 50% if possible.
__________________
Vancouver, WA

2005 4.4i (LV12368) on Style 87's in summer and Studded Style 130's in winter.

1997 M3/4/5 (EE05340) W/ Vaders, Hella Xenon's, Chromline, DSII's in Summer, Contours on studless snows in winter.

Reply With Quote
  #3  
Old 02-15-2020, 10:48 PM
Rockit's Avatar
Member
 
Join Date: Sep 2013
Location: NJ
Posts: 412
Rockit is on a distinguished road
Quote:
Originally Posted by bhennrich View Post
How much fluid came out and how much was put back in? How did they change it? If you did a power flush it is very possible that the trans is shocked and that is not good. You want to keep fluid change in a trans to under 50% if possible.
They put as much in as came out. They dropped the pan, changed the filter. No flush, not sure if the torque converter drains or not.

I could not believe how dirty the fluid was. It was black.
__________________
2002 X5 4.4i Sport Wheels
2014 X5 35i M Appearance & suspension package
1995 Porsche 993
1972 Porsche 914-6
2020 GLE 450 Twin Turbo
2019 Alfa Stelvio 500hp Quadrifogilo
Many motorcycles
Reply With Quote
  #4  
Old 02-15-2020, 11:45 PM
andrewwynn's Avatar
Member
 
Join Date: Jun 2015
Location: Racine, WI
Posts: 12,443
andrewwynn will become famous soon enoughandrewwynn will become famous soon enough
Clean the transmission TCM and gear selector switch cables.

A dirty pin (and there are about 25), will give you the exact symptoms. I had this problem twice.
__________________
2011 E70 • N55 (me)
2012 E70 • N63 (wife)
Reply With Quote
  #5  
Old 02-16-2020, 12:03 AM
aureliusmax's Avatar
Member
 
Join Date: Sep 2019
Location: abbotsford canada
Posts: 335
aureliusmax is on a distinguished road
you need to do a transmission pressure re-learn to the computer. i haven't done it before but that's what I read from other threads here.
__________________
2003 4.6, esotril blue, over 215,000KM. Every previous owner failed to keep up the vehicle maintenance. Restoration project.
Reply With Quote
  #6  
Old 02-16-2020, 09:01 AM
Rockit's Avatar
Member
 
Join Date: Sep 2013
Location: NJ
Posts: 412
Rockit is on a distinguished road
Quote:
Originally Posted by andrewwynn View Post
Clean the transmission TCM and gear selector switch cables.

A dirty pin (and there are about 25), will give you the exact symptoms. I had this problem twice.
Can you get a little more detailed please. The TCM is the same as the neutral safety switch? Does it unbolt or how to you clean it?
__________________
2002 X5 4.4i Sport Wheels
2014 X5 35i M Appearance & suspension package
1995 Porsche 993
1972 Porsche 914-6
2020 GLE 450 Twin Turbo
2019 Alfa Stelvio 500hp Quadrifogilo
Many motorcycles
Reply With Quote
  #7  
Old 02-16-2020, 09:02 AM
Rockit's Avatar
Member
 
Join Date: Sep 2013
Location: NJ
Posts: 412
Rockit is on a distinguished road
Quote:
Originally Posted by aureliusmax View Post
you need to do a transmission pressure re-learn to the computer. i haven't done it before but that's what I read from other threads here.
Thanks, I'll see what I can fin out.
__________________
2002 X5 4.4i Sport Wheels
2014 X5 35i M Appearance & suspension package
1995 Porsche 993
1972 Porsche 914-6
2020 GLE 450 Twin Turbo
2019 Alfa Stelvio 500hp Quadrifogilo
Many motorcycles
Reply With Quote
  #8  
Old 02-16-2020, 10:27 AM
Overboost's Avatar
Member
 
Join Date: Apr 2006
Location: Huntersville, NC
Posts: 3,295
Overboost is on a distinguished road
This is always my fear when considering a transmission fluid/filter change. Some have no issues and some have issues after the change. From reading and researching, I can not get a clear understanding on the adaptation resets for a simple oil and filter change.

I would love to hear more theories on what should actually be done when changing the oil/filter in both ZF and GM automatic gearboxes and also the recurring conversations of leaving high mileage transmission alone vs. diving in and rolling the dice.

One guy I would love to hear from the is automatic gearbox guru over in the UK (I always forget his name) but he knows his stuff. (RRPhil)?

Last edited by Overboost; 02-16-2020 at 10:43 AM.
Reply With Quote
  #9  
Old 02-16-2020, 10:44 AM
Rockit's Avatar
Member
 
Join Date: Sep 2013
Location: NJ
Posts: 412
Rockit is on a distinguished road
Quote:
Originally Posted by Overboost View Post
This is always my fear when considering a transmission fluid/filter change. Some have no issues and some have issues after the change. From reading and researching, I can not get a clear understanding on the adaptation resets for a simple oil and filter change.

I would love to hear more theories on what should actually be done when changing the oil/filter in both ZF and GM automatic gearboxes and also the recurring conversations of leaving high mileage transmission alone vs. diving in a rolling the dice.

One guy I would love to hear from the is automatic gearbox guru over in the UK (I always forget his name) but he knows his stuff. (RRPhil)?
I hear you....My 02 4.4 is in perfect shape and I fixed all the engine issues, timing chain guides, valley pan and 3 new sets of front ends...while I can buy a brand new one I feel committed So I keep this as a beater but with all my cars and bikes I want them perfect. 18 year old trans fluid was black. I do drive this a lot.

I found this procedure and will try and do this tomorrow.

"Turn key to position 2. But dont start the engine.
-Floor the gas pedal for 30-40 secs.
-Release the gas pedal, step on brake and start the engine.
-Drive FORWARD (Not reverse, so make sure you are out of your garage before you attempt to do the transmission reset) "

Do this every other month or when the transmission start slamming again.
__________________
2002 X5 4.4i Sport Wheels
2014 X5 35i M Appearance & suspension package
1995 Porsche 993
1972 Porsche 914-6
2020 GLE 450 Twin Turbo
2019 Alfa Stelvio 500hp Quadrifogilo
Many motorcycles
Reply With Quote
  #10  
Old 02-16-2020, 10:56 AM
Overboost's Avatar
Member
 
Join Date: Apr 2006
Location: Huntersville, NC
Posts: 3,295
Overboost is on a distinguished road
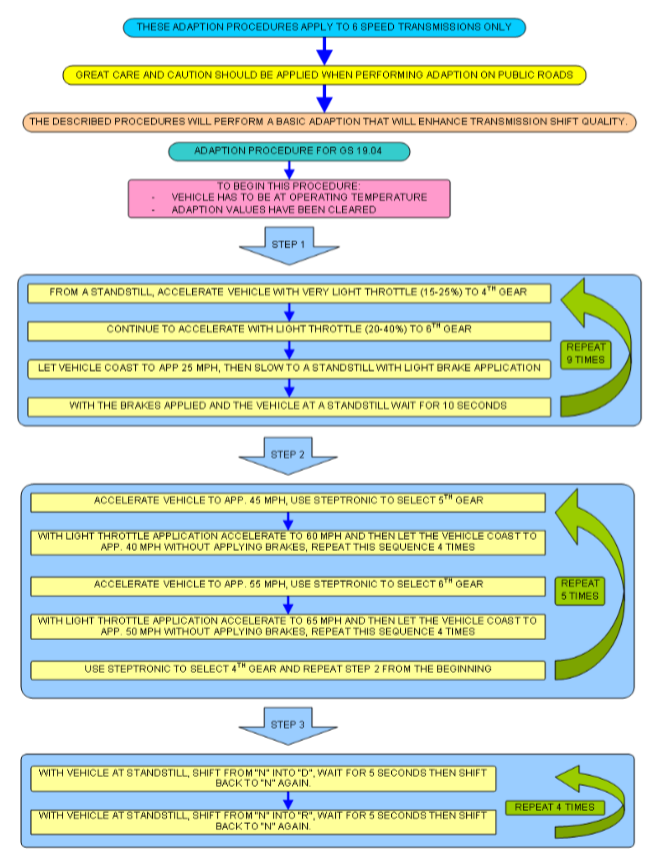
From my reading and research, I read that procedure you listed and some described hearing the clutches reset, others on our forum here said it did nothing, no sound or no difference. BMW Logic7 seems to be the reference for your ZF box and they claim the throttle pedal--> transmission adaptations reset procedure is only an old wives tale.

Everything about your ZF 6HP26, 6HP19, 6HP28 transmission issues | BMW LOGIC7

I did find this video for the ZF gearbox and a chart listing the adaptations reset procedure but honestly, I am no expert and am hoping to learn more from this thread.

https://www.youtube.com/watch?v=nN78ukXXF_o


Attached Images
 

Last edited by Overboost; 02-16-2020 at 11:07 AM.
Reply With Quote
Reply

Bookmarks


Posting Rules
You may not post new threads
You may not post replies
You may not post attachments
You may not edit your posts

BB code is On
Smilies are On
[IMG] code is On
HTML code is Off
Trackbacks are On
Pingbacks are On
Refbacks are On





All times are GMT -4. The time now is 03:54 AM.
vBulletin, Copyright 2026, Jelsoft Enterprises Ltd. SEO by vBSEO 3.6.0
© 2017 Xoutpost.com. All rights reserved. Xoutpost.com is a private enthusiast site not associated with BMW AG.
The BMW name, marks, M stripe logo, and Roundel logo as well as X3, X5 and X6 designations used in the pages of this Web Site are the property of BMW AG.
This web site is not sponsored or affiliated in any way with BMW AG or any of its subsidiaries.